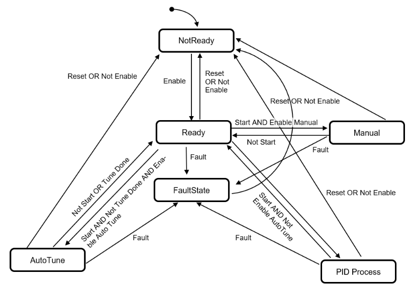
Il pacchetto Controllo temperatura nella libreria AC500 V3 utilizza una macchina a stati per eseguire tutte le operazioni, tra cui:
-
Controllo PID automatico (stato PID_Processo): Funzionamento normale
-
Procedura di sintonizzazione automatica (stato AutoTune): Può essere utilizzato durante la fase di messa in servizio per calcolare i parametri ottimizzati per il controllore PID.
-
Controllo manuale (stato Manuale): Controllo ad anello aperto con variazione diretta del ciclo di lavoro.
-
Gestione degli allarmi
La figura seguente illustra lo schema di controllo della temperatura per una zona di temperatura.
