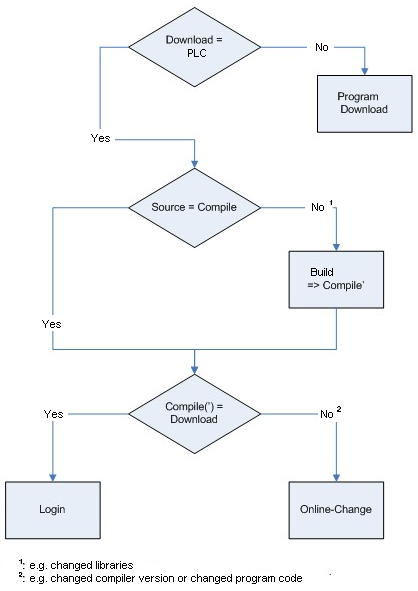
'Online' 'Login'